【vol.89】辻和之先生の健康コーナー|「わかりやすい東洋医学講座」 第38回 東洋医学の基礎理論38 肝と腎
東洋医学の基礎理論38
肝と腎
【正常な関係】
「それが肝腎だ」は「とても重要だ」という意味で日常用いられていますが肝・心・脾・肺・腎の五臓は、それぞれに重要でありますが、とりわけ肝と腎が生きていく上でさらに重要な臓という意図から派生したものと思われます。
(図1)肝は、血を蔵し、腎は、精(若さを保つ命のエネルギー)を蔵します。肝血は、腎精の働きによって作られ、腎精は、肝血の補充を受けて充実していきます。さらに「肝腎同源」という言葉があるように、「肝と腎が互いに影響し合い、一方の臓の機能が低下するともう一方の臓にも影響が及び、それぞれの生理機能や病理が互いに関連し合い、源を同じくし、肝と腎が密接な関係にある」と考えられております。さらに肝血から肝の陰分が、腎精から腎の陰分が形成されます。
【肝と腎の病的関係】
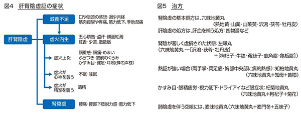
肝と腎は、相互に補完できますが、同時に肝と腎が陰虚になるケースがよくみられます (図2)(肝腎陰虚)。肝陰が不足(肝陰虚)したら、腎陰不足(腎陰虚)となり、肝陰虚を来します。肝陰虚では、陰が陽を制御出来なくなって肝陽が上昇します。〈図3⑴〉肝陰虚証になれば、腎も陰虚になり、虚熱を生じ、上半身に上昇します。この火を相火と云います。〈図3⑵〉腎陰虚になれば、肝も陰虚になり、虚熱が上昇します(肝陽上亢)。〈図3⑶〉腎精が消耗したら、肝血が不足し、肝血が不足すれば、腎精も消耗します。相火上炎と肝陽上亢が炎上すれば、陰虚火旺になります。〈⇒陰虚火旺:陰精消耗(体内の水分や潤い、生命エネルギーである「陰液」や「精」が不足・消耗した状態)虚火の亢盛となる病態で煩躁・怒りっぽい・頬部の紅潮・口が渇く・性欲亢進などの症状〉肝腎陰虚の症状(図4)には、⑴滋養不足症状、⑵虚火症状、⑶腎陰虚症状があります。⑴滋養不足症状:肝腎の陰虚によって滋陰・滋養不足により口渇・口燥や咽頭乾燥、筋肉痙攣・筋力低下、過少月経、⑵虚火症状:肝陰虚と腎陰虚により虚火(陰が不足して相対的に陽が高まることによる熱)を生じ、両手掌・両足底・胸部中央部に熱感を覚え、不安で落ち着かず、イライラする(五心煩熱)症状を呈します。熱感を伴った盗汗(寝汗)、頬の紅潮の出現。虚火が心・頭部に上昇したら、頭重感、頭痛、めまいやふらつき、眼前のふらつき、かすみ目、耳鳴(蝉の声様)、健忘を生じ、虚火が心に及ぶと不眠、浅眠を生じ、虚火が精室を襲うと、遺精(夢精や覚醒時に精液が漏出する滑精)。⑶腎陰虚症状:腰痛・腰部下肢の倦怠感や脱力感、筋力低下症状を呈します。
【治方】
腎陰虚の基本処方は、六味地黄丸〈熟地黄・山薬・山茱萸・沢瀉・茯苓・牡丹皮〉で、肝陰虚については、肝血を補う当帰、地黄、芍薬を含む四物湯などを用います。腎陰が著しく虚損された状態で、眩暈、腰や下肢の怠さ、自汗(暑くもないのにひとりでに汗が出てくる)、盗汗を生じた場合、左帰丸(六味地黄丸ー[沢瀉・茯苓・牡丹皮]+[枸杞子・牛膝・菟絲子・鹿角膠・亀板膠])を用います。熱証が強い場合で両手掌・両足底・胸部中央部に病的熱感を感じたら、知柏地黄丸(六味地黄丸+知母+黄柏)を用います。かすみ目・眼精疲労・視力低下・ドライアイなど眼症状には、杞菊地黄丸(六味地黄丸+枸杞子+菊花)、肺陰虚を伴う空咳には、麦味地黄丸(六味地黄丸+麦門冬+五味子)を用います。
プロフィール
医療法人和漢全人会花月クリニック
日本東洋医学会専門医
医学博士 辻 和之
昭和26年 北海道江差町に生まれる
昭和50年 千葉大学薬学部卒業
昭和57年 旭川医科大学卒業
平成 4年 医学博士取得
平成10年 新十津川で医療法人和漢全人会花月クリニック開設
日本東洋医学会 専門医
日本糖尿病学会 専門医
日本内科学会 認定医
日本内視鏡学会 認定医























